跳到主要內容區塊

105臺南震災

基本資訊

地震發生時間:105年02月06日
規模:6.4
震源深度:16.7公里
各縣市最大震度級數:雲林縣6級
關鍵字:堤防受損、自來水設施受損、大樓倒塌、路面受損、停電
災情損失:南部、東部


事件陳述

台灣時間105年02月06日凌晨03時57分27秒(世界時間2月05日19時57分27.2秒),屏東縣政府北偏東方 27.4 公里 (高雄市美濃區) 發生規模6.4深16.7km有感地震,震央位置於北緯22.93度、東經120.54度,震源深度為16.7公里。各地最大震度級數雲林縣6級、高雄市5級、屏東縣5級、臺南市5級、嘉義縣5級、嘉義市5級,地震資料及各地震度如圖2.3-1所示。

地震造成多處堤防受損、自來水設施受損、多棟大樓倒塌、建築物及校舍受損、路面受損、用戶停電、發電廠跳機、變電所停擺,災情統計資料及主要災情分佈如表2.3-2所示。

(資料來源:NAR Labs國家實驗研究院、中央氣象局)


應變作為:水利署一級開設

水利署應變小組於105年02月06日凌晨03時57分27秒地震發生後,即刻於04時00分成立三級開設。

為強化災情災情掌控及應變處置,旋即通知各縣市政府、各區水資源局、各河川分署、臺北水源特定區管理分署、水利規劃分署、經濟部單位、臺灣電力公司、臺灣糖業公司、臺灣自來水股份有限公司、農田水利會等單位,自09時起提升為一級開設,災害緊急應變小組通報單如下圖。

同時進行供水協調、水源調配、水庫進一步特别檢查、河川堤防全面檢查等工作,辦理現況速報單如下圖。主要災情分佈圖如上圖所示。

其中,頭埤水庫壩頂4條裂縫,經水庫安評小組現勘,初判暫無安全問題,已由嘉南農田水利會完成填補裂縫。
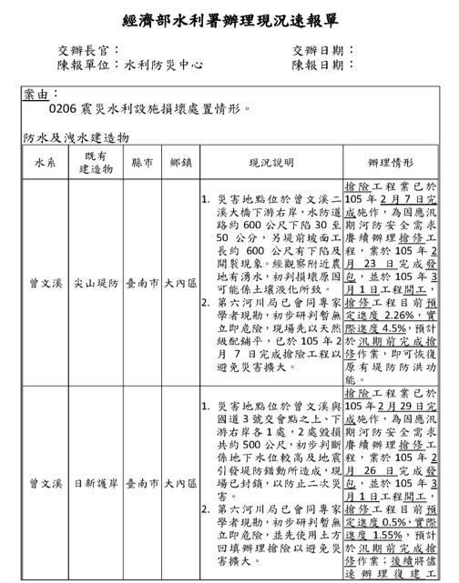
此外,臺南大內區二處堤防受損,由第六河川分署會同專家學者親赴現場勘查,研判暫無立即危險,現場以天然級配料鋪平,105年2月7日完成搶險工程減低災害擴大可能性,搶險情形如下圖。


0206 地震災情統計

02月06日高雄美濃地震災情統計如下:
(資料來源:經濟部水利署水電維生組、中廣新聞網)


水利署應變作為評析:因應地震造成自來水管幹管爆管

經濟部依據災害防救法第一章第3條第2款為水、旱災災害防救業務主管機關,負責指、督導、協調各級行政機關及公共事業機關(構)執行各項水、旱災災害預防、緊急應變、災後復原及後續處置等工作。

水利署依據經濟部水、旱災災害防救業務計畫(103年6日),為災害應變主辦機關;另水利署組織條例第二條亦載明,其對於自來水事業具指導及監督之責。

故本次臺南震災,水利署於當日04時成立三級開設,09時提升為一級開設。一級開設時,即以災害緊急應變小組通報單,通知臺灣自來水股份有限公司有關地震訊息及小組應變作為,自來水公司即刻依權責啟動應變機制,全面掌握供水現況,並實施管線檢漏及修漏工作,避免因震災引發之自來水管幹管爆管情形,造成民生用水浪費與水源供應的缺口。

地震災情發生時,水利署除對業管之水庫、堤防等水利設施密切巡檢災損情況外,同時亦將關係民生水資源運用之自來水事業單位,納入主要協調聯繫單位,以有效減輕地震引發的水資源損失,降低對民生之負面衝擊。

此外,中央災害應變中心成立一級開設後,水利署張良平副總工程司即依上級指示,進駐前進指揮所供水協調小組,密切掌握水利署各單位監測水利設施災損情形及臺南自來水管幹管爆管復工進度,提供最即時治災辦況,協助應變中心指揮官運籌帷幄,統籌運用震災情資,妥採應變作為。
水利署於0206震災事件中,除能克盡職責,及時掌握水利設施災情,針對災損迅速完成搶險工程外,並於供水協調方面提供相當大支援,進而減低震災災情對社會大眾所造成之衝擊。


輿情

忽略維冠原地重建戶?台南市把42億震災善款用在這些事()
台南市政府5日召開26震災半年記者會說明重建進度,但希望原地重建的維冠大樓災戶卻喊話,認為市府刻意消滅原地重建選項;盼望原地重建的災戶更指,根據市府的「0206震災支應善款之增加計畫重點項目」,發現計畫項目沒有一項是跟原地更新重建有關。

維冠一審宣判 地震受災戶:政府何嘗不是幫兇?()
小年夜前夕台南地震,永康區維冠金龍大樓倒塌,造成115人死亡、96人受傷,台南地方法院今天宣判,建商林明輝等5名被告,一審被依過失致死罪,判5年有期徒刑,併科罰金9萬元。罹難者家屬對於判決結果表示,沒辦法接受。


補充資料